铝及铝合金¶
铝是一种金属元素,铝元素在地壳中的含量仅次于氧和硅,居第三位,是地壳中含量最丰富的金属元素。在金属品种中,仅次于钢铁,为第二大类金属。应用非常广泛。

备注
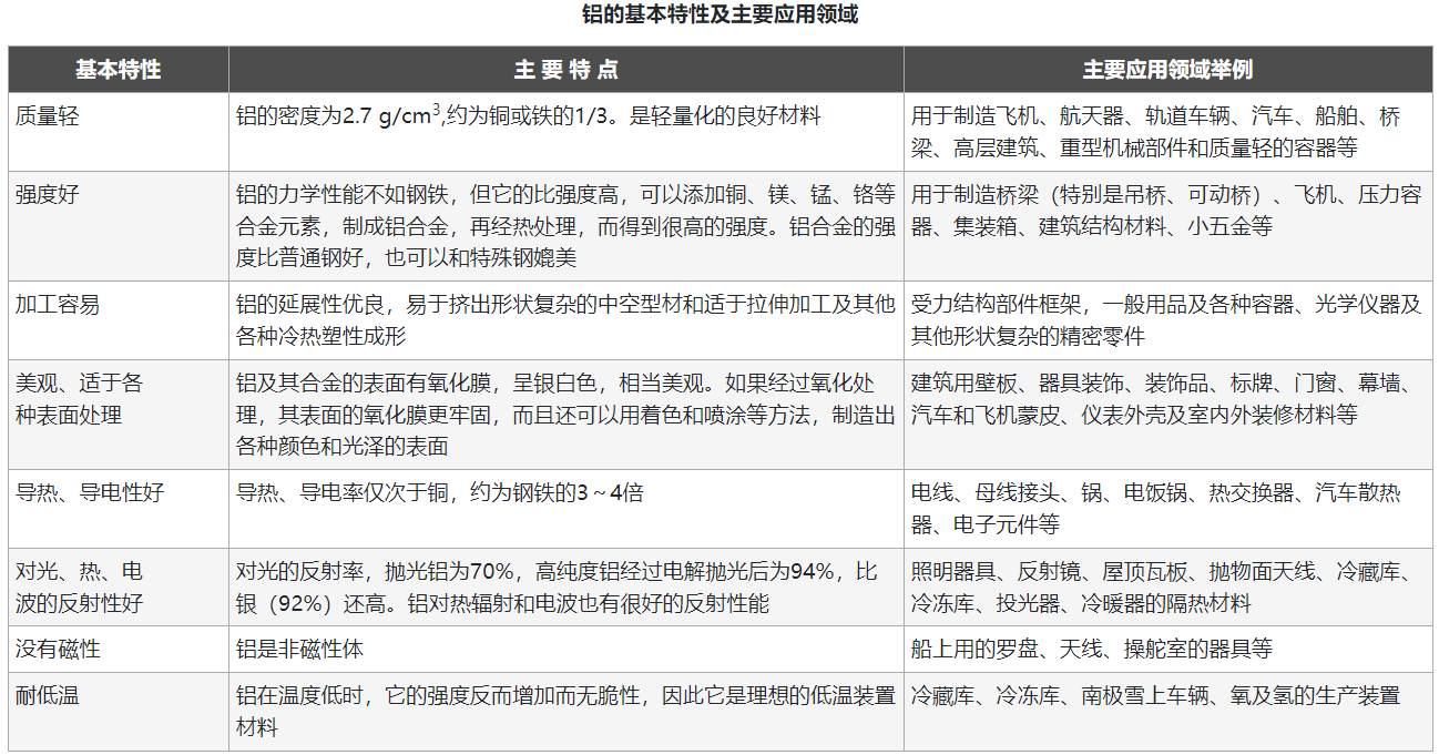
纯铝很少用到,一般都是使用铝合金制造零件。选择铝合金作为材料,一般就是看中它的质量轻,强度好,美观易加工等。
铝合金¶
纯铝不好用,但是在它里面添加合金元素形成铝合金,可以达到更好的性能。

由上图可以看出,变形铝合金共有八个系列。制作零件有一个最常用的型号6061(或A6061),是6系合金,即铝镁硅系铝合金(一般情况下使用铝合金作为材料直接无脑选择A6061)。下图为一些常用铝合金材料。


变形铝及铝合金的金牌号表示方法:
纯铝的牌号命名法(1×××系列)
铝的质量分数不低于99.00%时为纯铝,其牌号用1×××系列表示。牌号的最后两位数字表示最低铝百分含量(质量分数)。当最低铝的质量分数精确到0.01%时,牌号的最后两位数字就是最低铝百分含量中小数点后面的两位。牌号第二位的字母表示原始纯铝的改型情况。如果第二位的字母为A,则表示为原始纯铝;如果是B~Y的其他字母,则表示为原始纯铝的改型,与原始纯铝相比,其元素含量略有改变
铝合金的牌号命名法(2×××~8×××系列)
铝合金的牌号用2×××~8×××系列表示。牌号的最后两位数字没有特殊意义,仅用来区分同一组中不同的铝合金。牌号第二位的字母表示原始合金的改型情况。如果牌号第二位的字母是A,则表示为原始合金;如果是B~Y的其他字母(按国际规定用字母表的次序运用),则表示为原始合金的改型合金。
备注
关于变形铝及铝合金的金牌号表示方法具体可查阅GB/T 16474-2011
资料:
https://mp.weixin.qq.com/s/-NmVn7VqkoF9toWfhEt_BA
https://openstd.samr.gov.cn/bzgk/gb/newGbInfo?hcno=FF7FBCF486BEFC3602B697E56318BF14
https://www.mechtool.cn/metalmaterial/metalmaterial_physicalandmechanicalpropertyofaluminum.html
https://www.caishuku.com/article/detail.php?id=azhlNWIxMjYyMDI=