钢的牌号表示¶
钢的牌号是什么?我举几个例子,Q235A,Q235B,08F,65Mn,45,GCr15,Cr12MoV等。看到这些牌号有的熟悉有的面生,有的熟悉又面生,经常看到却不知道是啥,我快疯了。
某资料表示,钢的牌号表示方法共有15种:
碳素结构钢和低合金结构钢
优质碳素结构钢和优质碳素弹簧钢
易切削钢
车辆车轴及机车车辆用牌号表示方法
合金结构钢及合金弹簧钢牌号表示方法
非调制机械结构钢牌号表示方法
工具钢牌号表示方法
轴承钢牌号表示方法
钢轨钢及冷镦钢牌号表示方法
不锈钢及耐热钢牌号表示方法
焊接用钢牌号表示方法
冷轧电工钢牌号表示方法
电磁纯铁牌号表示方法
原料纯铁牌号表示方法
高电阻电热合金牌号表示方法
尼玛,整整有15种。虽然有15种,常见的分类只有6种,为1,2,5,7,8,10这六种。
备注
下文的表格中有的表格没有截全,若想全面了解,请自行搜集资料。
下面表格中,有的表格使用的标准可能不是最新标准,仅作宏观参考,若想全面了解,请自行搜集最新资料。
1.碳素结构钢和低合金结构钢¶
牌号说明¶

备注
上图为碳素结构钢和低合金结构钢的表示方法说明,我先举几个例子,Q235A,Q235AF,Q345D,HPB235,M510等。 具体内容可看下图

备注
钢的分类中显示,根据钢的质量分类有普通钢,优质钢,高级优质钢。上述的这种牌号表示方法,在牌号中主要体现钢的专用结构钢的前缀符号与屈服强度,与质量等级等,就比如Q235A。
上述内容有牌号20MnK,是表示低合金高强度钢的,这种牌号有点像下面优质碳素结构钢和优质弹簧钢的表示方法,此钢的牌号要注意的是最后一个K,表示的是矿用钢。
在本人的工作中,使用这种牌号表示的钢主要就是使用Q235A,暂未使用过其它的这种钢(本人经验不多)。
部分碳素结构钢化学成分:

常用材质¶
备注
常用材质:Q235A
2.优质碳素结构钢和优质碳素弹簧钢¶
牌号说明¶

备注
上图为优质碳素结构钢和优质碳素弹簧钢的牌号表示方法说明,我先举几个例子,08F,45,50A,65Mn等。具体内容可看下图。

牌号示例¶


常用材质¶
备注
常用材质:45
3.合金结构钢及合金弹簧钢牌号表示方法¶
牌号说明¶

备注
下图为合金结构钢及合金弹簧牌号说明

牌号示例¶




常用材质¶
备注
常用材质:45
4.工具钢牌号表示方法¶
牌号说明¶

碳素工具钢牌号示例¶

合金工具钢牌号示例¶


高速工具钢牌号示例¶

常用材质¶
备注
常用材质:Cr12MoV镀铬
5.轴承钢牌号表示方法¶
牌号说明¶

高碳铬轴承钢牌号示例¶

渗碳轴承钢牌号示例¶

常用材质¶
备注
常用材质:
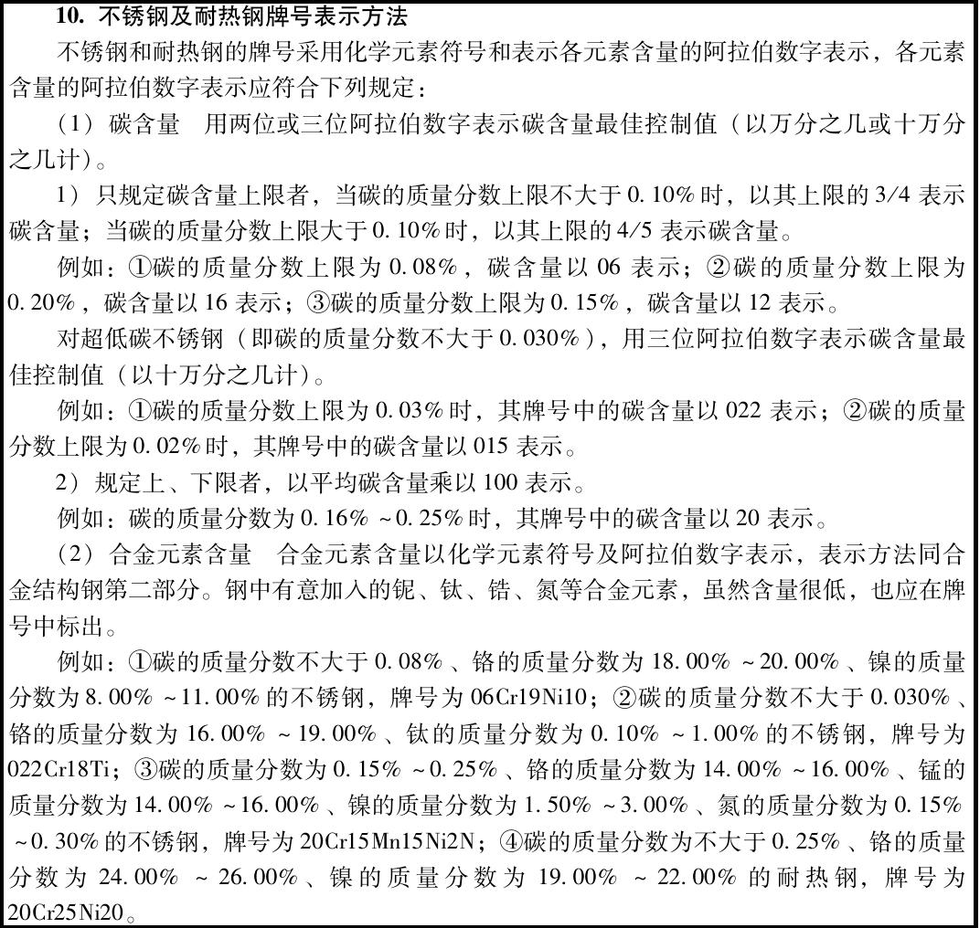
6.不锈钢及耐热钢牌号表示方法¶
牌号说明¶

奥氏体型不锈钢牌号示例¶

奥氏体-铁素体型不锈钢牌号示例¶

铁素体型不锈钢牌号示例¶

马氏体型不锈钢牌号示例¶

沉淀硬化型不锈钢牌号示例¶

常用材质¶
备注
常用材质:SUS304,SUS316,SUS316L